8月21日,教育部高等教育司发布《关于第三批国家级一流本科课程认定结果的公示》。拟认定5999门课程为第三批国家级一流本科课程,其中,线上课程1000门,虚拟仿真实验教学课程500门,线上线下混合式课程2206门,线下课程1842门,社会实践课程451门。这是教育部实施一流本科课程“双万计划”以来推出的第三批国家级一流本科课程。
国家级一流本科课程认定工作,是贯彻落实习近平总书记关于教育的重要论述,坚持立德树人根本任务,推动高等教育高质量发展的重要举措。入选课程以高阶性、创新性、挑战度为标准,推动教学理念、课程结构、课程内容和教学方式方法改革,在提高课程质量、推动课堂革命等方面取得了重要成效,具有较强的示范引领作用。
经统计,重庆新增129门课程入选国家级一流本科课程。其中线上课程18门,虚拟仿真实验教学课程12门,线上线下混合式课程42门,线下课程46门,社会实践课程11门。下面,让我们一起来看看具体名单吧!
一、线上一流课程(18门)

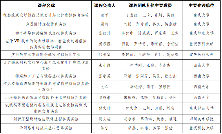
二、虚拟仿真实验教学一流课程(12门)

三、线上线下混合式一流课程(42门)

四、线下一流课程(46门)

五、社会实践一流课程(11门)


