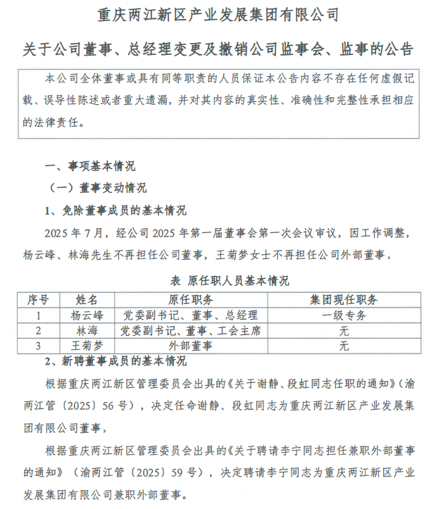
7月24日,重庆两江新区产业发展集团有限公司(以下简称:两江产业集团)发布《关于公司董事、总经理变更及撤销公司监事会、监事的公告》。

公告显示,谢静已任两江产业集团党委副书记、总经理、董事。
根据公告,两江产业集团任命段虹为副总经理、董事,聘请李宁为兼职外部董事。
此外,经公司内部有权机构决议,两江产业集团撤销监事会,聂星不再担任公司职工监事。
据公开资料显示,两江产业集团注册资本为100亿元。截至2024年,集团总资产738.03亿元,员工3127人。
谢静简历:

谢静,女,中国国籍,无境外永久居留,1975年出生,大学学历。历任重庆市外经贸委口岸物流暨企业指导处副处长、水路口岸处副处长、处长、国际物流处处长,重庆两江新区贸易发展部部长、服务业发展部部长、服务业发展局局长、现代服务业局局长,重庆两江新区产业发展集团有限公司党委委员、副总经理、董事,重庆两江新区招商集团有限公司党总支书记、总经理 (兼) , 重庆悦来投资集团有限公司党委书记、董事长等。现任重庆两江新区产业发展集团有限公司党委副书记 、总经理、董事。

